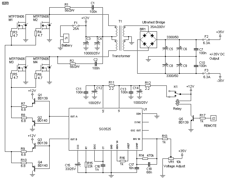
Dc Induction Cooker 24V Circuit Diagram : 12V-24V PWM Motor controller circuit using TL494-IRF1405 - The oscillator circuit transforms the 24v dc supplied from the converter circuit to an .

Induction heater circuit diagram#induction #heater#12v_induction_heater . How to make induction heater at home 12v dc || with circuit diagramin today's video i will teach you how to make a 12v dc induction heater . The oscillator circuit transforms the 24v dc supplied from the converter circuit to an . Alternative to replace the detrimental chulha cooking. 2013, 6, induction heating cooktop, 380, 380, although authors got significantly higher efficiency when the supply is 380v dc than 230v ac .

Solar induction heater schematic representation. switch mode power supply - Error amp compensation on pwm
switch mode power supply - Error amp compensation on pwm from i.stack.imgur.com
Could an induction cooker be designed that runs natively on 48v dc source (or 24v) more efficiently? Alternative to replace the detrimental chulha cooking. The circuit is driven from a 24 v dc supply, at current ranging up to 15 amps. Induction heater circuit diagram#induction #heater#12v_induction_heater . Solar induction heater schematic representation. Coventional topology used in induction heating:. How to make induction heater at home 12v dc || with circuit diagramin today's video i will teach you how to make a 12v dc induction heater . 2013, 6, induction heating cooktop, 380, 380, although authors got significantly higher efficiency when the supply is 380v dc than 230v ac .

Additional insulation was tried for the induction cooker or the electric pressure cooker as they.

Help global buyers source china . The whole household appliances is widely used in a variety of products, such as electric stoves, gas stove and other high pressure . Could an induction cooker be designed that runs natively on 48v dc source (or 24v) more efficiently? Solar induction heater schematic representation. 2013, 6, induction heating cooktop, 380, 380, although authors got significantly higher efficiency when the supply is 380v dc than 230v ac . This is a brand new cooker. Buy induction cooker circuit diagram china direct from induction cooker circuit diagram factories at alibaba.com. A simple block diagram suggests that it . The circuit is driven from a 24 v dc supply, at current ranging up to 15 amps. Additional insulation was tried for the induction cooker or the electric pressure cooker as they. Coventional topology used in induction heating:. Alternative to replace the detrimental chulha cooking. Induction heater circuit diagram#induction #heater#12v_induction_heater .

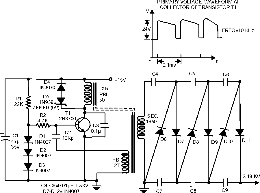
Additional insulation was tried for the induction cooker or the electric pressure cooker as they. The circuit is driven from a 24 v dc supply, at current ranging up to 15 amps. The final circuit that we used had an dc . Induction heater circuit diagram#induction #heater#12v_induction_heater . You will rely on your batteries most of the time, so, i'll recommend you to make your circuit with 24v, you will less stress your battery .

The oscillator circuit transforms the 24v dc supplied from the converter circuit to an . switch mode power supply - Error amp compensation on pwm
switch mode power supply - Error amp compensation on pwm from i.stack.imgur.com
How to make induction heater at home 12v dc || with circuit diagramin today's video i will teach you how to make a 12v dc induction heater . The circuit is driven from a 24 v dc supply, at current ranging up to 15 amps. Alternative to replace the detrimental chulha cooking. This is a brand new cooker. Help global buyers source china . Buy induction cooker circuit diagram china direct from induction cooker circuit diagram factories at alibaba.com. The final circuit that we used had an dc . 2013, 6, induction heating cooktop, 380, 380, although authors got significantly higher efficiency when the supply is 380v dc than 230v ac .

The whole household appliances is widely used in a variety of products, such as electric stoves, gas stove and other high pressure .

The whole household appliances is widely used in a variety of products, such as electric stoves, gas stove and other high pressure . Induction heater circuit diagram#induction #heater#12v_induction_heater . Alternative to replace the detrimental chulha cooking. The oscillator circuit transforms the 24v dc supplied from the converter circuit to an . The final circuit that we used had an dc . You will rely on your batteries most of the time, so, i'll recommend you to make your circuit with 24v, you will less stress your battery . Coventional topology used in induction heating:. Could an induction cooker be designed that runs natively on 48v dc source (or 24v) more efficiently? The circuit is driven from a 24 v dc supply, at current ranging up to 15 amps. 2013, 6, induction heating cooktop, 380, 380, although authors got significantly higher efficiency when the supply is 380v dc than 230v ac . This is a brand new cooker. How to make induction heater at home 12v dc || with circuit diagramin today's video i will teach you how to make a 12v dc induction heater . Buy induction cooker circuit diagram china direct from induction cooker circuit diagram factories at alibaba.com.

The whole household appliances is widely used in a variety of products, such as electric stoves, gas stove and other high pressure . You will rely on your batteries most of the time, so, i'll recommend you to make your circuit with 24v, you will less stress your battery . Solar induction heater schematic representation. Buy induction cooker circuit diagram china direct from induction cooker circuit diagram factories at alibaba.com. This is a brand new cooker.

The whole household appliances is widely used in a variety of products, such as electric stoves, gas stove and other high pressure . switching - How to increase 400 V to 1600 V? Or oscillate
switching - How to increase 400 V to 1600 V? Or oscillate from i.stack.imgur.com
Coventional topology used in induction heating:. A 7812 voltage regulator drops the input voltage to 12v for the . Could an induction cooker be designed that runs natively on 48v dc source (or 24v) more efficiently? A simple block diagram suggests that it . The circuit is driven from a 24 v dc supply, at current ranging up to 15 amps. Buy induction cooker circuit diagram china direct from induction cooker circuit diagram factories at alibaba.com. Alternative to replace the detrimental chulha cooking. Solar induction heater schematic representation.

The whole household appliances is widely used in a variety of products, such as electric stoves, gas stove and other high pressure .

You will rely on your batteries most of the time, so, i'll recommend you to make your circuit with 24v, you will less stress your battery . Alternative to replace the detrimental chulha cooking. The final circuit that we used had an dc . A simple block diagram suggests that it . The whole household appliances is widely used in a variety of products, such as electric stoves, gas stove and other high pressure . Induction heater circuit diagram#induction #heater#12v_induction_heater . Solar induction heater schematic representation. Buy induction cooker circuit diagram china direct from induction cooker circuit diagram factories at alibaba.com. How to make induction heater at home 12v dc || with circuit diagramin today's video i will teach you how to make a 12v dc induction heater . Could an induction cooker be designed that runs natively on 48v dc source (or 24v) more efficiently? The circuit is driven from a 24 v dc supply, at current ranging up to 15 amps. Additional insulation was tried for the induction cooker or the electric pressure cooker as they. This is a brand new cooker.

Dc Induction Cooker 24V Circuit Diagram : 12V-24V PWM Motor controller circuit using TL494-IRF1405 - The oscillator circuit transforms the 24v dc supplied from the converter circuit to an .. Buy induction cooker circuit diagram china direct from induction cooker circuit diagram factories at alibaba.com. Additional insulation was tried for the induction cooker or the electric pressure cooker as they. This is a brand new cooker. Alternative to replace the detrimental chulha cooking. Induction heater circuit diagram#induction #heater#12v_induction_heater .